technonaturalist

image link to hive image link to ko-fi

3D Coat/Blender notes: Getting ptex textures from 3d Coat to Blender

posted on: Wednesday, 12 October 2016 @ 8:47pm in
tagged

tl;dr: bake the damn things.

After painting, from the paint room go to Textures > Texture Baking Tool

3d Coat Texture Baking Tool menu item

Fill in the stuff on the dialogue box as appropriate (I have no idea how correct my settings are, I tend to take a best guess with anything I don’t know :P)

3d coat texture baking dialogue

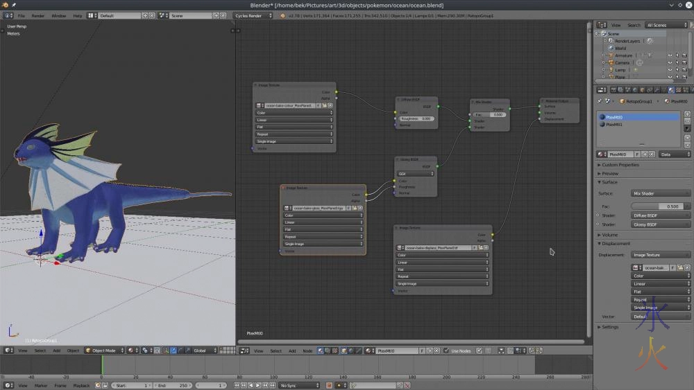
Export the model as a .dae, import into Blender. It seems to import as many Ptex materials as layers you used in the 3d Coat’s paint room. I used two layers for the vaporeon model (one for colour, one for displacement). Set the materials up to use nodes and add their files (which will be named to go with each layer, e.g. anything with PtexPlane0 in the name in my case corresponds to PtexMtl0 in the material list).

Blender screenshot showing node tree and material panel

I also ended up with normal maps but couldn’t figure out where and how to plug them in, and the result I had with just the colour (to go on the diffuse shader), gloss and displacement maps seemed to do the job all right anyway.

slightly closer version of node tree and material panel