technonaturalist

image link to hive image link to ko-fi

April ProgBlog #3: oh snap.

posted on: Friday, 23 April 2021 @ 7:15pm in
tagged

There is a snap 3 day lockdown which my parents have arrived just in time for, and my newfound problems with the snapping tool in Blender.

I’m mildly annoyed about it because I won’t be able to train or go see my parents over the weekend.

I’ve gotten onto retopologising Zara. I know I said I wanted to animate first but I realised when I was rigging Red that I’d stuffed up some bits in the rig so needed to rerig Zara anyway and figured I may as well retopo and rebake seeing as I have to rerig.

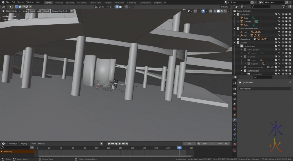
patches tool in Retopoflow 3.1.0 in Blender 2.92

It’s a bit denser than the current low poly mesh shown below, and I’m trying a few things but am struggling to get the flow I want and avoid overly long rectangles and weird triangular shaped quads (and trianges but they’re less critical as long as they’re out of the way and not in an area that deforms a lot).

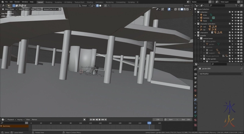
original low poly mesh

All the tools in Retopoflow such as the Patches one being demonstrated makes a job that I find unpleasant so much quicker and easier. It was definitely worth the money.

Acaedia is going slightly better, I’ve nutted out the three tier buffer garden that contains commswitch, a toilet block above it (which I was silently screaming about as I was basically doing it because I’m a completionist as even my 12yo was saying that there wasn’t really much point in doing it because it’s probably never going to get seen) and a small garden with a water feature on the very top.

Acaedia three tier buffer garden water feature garden and toilet block

Here’s where I’m trying to figure out the tough layout of commswitch, there is some big computer bank thing in the middle and there will be a lot of smaller stations around it.

Acaedia commswitch start

And one of the more satisfying aspects, turning on all the other layers to show 12yo who after seeing Red for size comparison, was spun out at just how big what I’ve already done is and that I’m not 90% finished (he asked “you have to be at least 90% finished right?” nope I’m not even 90% finished this tower XD).

Acaedia central tower incomplete

Didn’t get quite as much as I wanted done today as I was trying to catch up from some stuff that I didn’t do over the last couple of days (yesterday’s zoo excursion was planned, some shenanigans that messed up Tuesday and Wednesday were not). Guess I’ll have Sunday and Monday to try and make up seeing as all plans have been forcefully cancelled.